研究|建设工程施工合同中“送审价结算”条款的法律适用问题研究
2023-11-24
李文华、乔昱达


01


问题的提出


在建设工程施工实践中,各工序衔接密切,后一工作步骤往往建立在前一工作步骤的基础之上。因此,为便于工程合同的顺利履行,当事人往往会先行约定:“一方在完成一定工作并提交另一方后,如果另一方未在约定的期限内答复,视为认可提交的工作成果。”这种约定在工程合同中广泛存在,比如:2007版《标准施工招标文件》附的通用合同条款中有6条9处;2013版《建设工程工程量清单计价规范》中有8条8处;2017版《建设工程施工合同示范文本》中有11条16处。1


在工程竣工后的结算环节,发包人常常以拖延审核承包人提供的结算报告的方式拖欠工程款,导致工程款拖欠问题愈演愈烈。为了避免此风险转嫁到承包商、施工队、材料供应商、建筑工人等其他项目参与人身上,实践中发承包双方有的在《建设工程施工合同》中约定“发包人收到竣工结算文件后,在约定期限内不予答复,视为认可竣工结算文件,工程价款结算依此进行。”该类似条款即建设工程领域所称的“送审价结算”条款。


在这一背景下,建设部于2001年11月5日颁布了《建筑工程施工发包与承包计价管理办法》(建设部令第107号,后简称“计价管理办法2001”),其中第16条2明确承认了“送审价结算”条款的法律效果,并规定了若异议期限约定不明则为28天。随后,最高院于2004年出台了《最高人民法院关于审理建设工程施工合同纠纷案件适用法律问题的解释》(法释〔2004〕14号),其中第20条3(后被《建设工程施工合同司法解释(一)》第21条,后简称“解释一第21条”)吸收)进一步认可并增加了建设部《计价管理办法2001》的可操作性。此外,由于建设工程合同备案制度等原因,建设部(现住建部)于1999年制定的《建设工程施工合同(示范文本)》(GF-1999-0201)后经几版更迭,至今仍广泛被使用在建设工程施工合同中,充当通用条款的角色。现行的《2017版施工合同》第14.2条表述为:“发包人在收到承包人提交竣工结算申请书后28天内未完成审批且未提出异议的,视为发包人认可承包人提交的竣工结算申请单,并自发包人收到承包人提交的竣工结算申请单后第29天起视为已签发竣工付款证书。”在发承包双方因工程款结算出现纠纷时,此条或代替或与“送审价结算”条款一并作为承包方手中的“尚方宝剑”被用于向法院以此为由主张作为结算依据或进行违约索赔。


然而,在实践中,承包人往往将结算送审金额“高估冒算”与实际已完成工程量相比“虚高”,有利用“送审价结算”条款和“解释一第21条”为自己在与发包方的工程款议价上获得优势地位的倾向。若法官在工程款结算纠纷中草率的适用此条,一股脑以承包人结算文件中的工程量作为工程款结算依据予以认可,将势必使得承包方由此获得“不正当利益”,有违实质公平原则。因此,在司法实践中,法官往往会根据当事人双方的具体约定情况和履约情况,综合考量是否适用以及如何适用“送审价结算”条款,最终在这一问题上尽力达成端平“司法天平”的目的。


鉴于此,本文立足于此工程实践与立法背景,将从“送审价”条款的法律性质出发探讨“解释一第21条”的法理基础;随后,将结合司法案例中不同的情形对此条款的适用规则进行梳理、总结;最后,将为发承包双方如何防范由此带来的风险提出针对性的建议。

02

“解释一第21条”的法理基础

(一)“送审价”条款的本质是将沉默推定为意思表示


“送审价”条款是当事人意思自治的体现,产生于工程实践中,并得到司法解释的认可。民法中通常将意思表示的表示方式分为明示和默示:“明示是指行为人以语言、文字或其他直接表意方法表示内在意思的表意形式;默示是指行为人以使人推知的方式间接表示其内在意思的表意形式,它可分为意思实现与特定 的沉默两种。”4意思自治原则赋予当事人包括表示方式在内的极大自由,只要表意人选择的表示方式使相对人明白他的效果意思与表示意思即可。所以在默示形式下,只要相对方可以知晓表意人的效果意思与表示意思,法律就推定它与明示形式有相同的效果。但默示形式下相对人是否知晓了表意人的意思需要一个判断,特别是在沉默情况下,很难推定相对人知晓了表意人的意思,所以通常沉默不能视为意思表示的形式,只有在例外情况下才可以视为意思表示。《民法典》第140条规定:“行为人可以明示或者默示作出意思表示。沉默只有在有法律规定、当事人约定或者符合当事人之间的交易习惯时,才可以视为意思表示。”


具体到建工合同中的“送审价”条款,发承包双方磋商确定竣工结算价款的过程本质上属于双方缔结结算协议或结算书的过程。承包人提交竣工结算申请文件即为向发包人发出要约,发包人审核确认竣工结算申请文件并回复承包人即为拒绝要约(如回复内容仅为不同意承包人在竣工结算申请文件中要求的结算价款)或者提出新要约(如回复内容为修改、变更承包人要求的结算价款)或者承诺(同意或确认承包人要求的结算价款)。根据《民法典》第480条5的规定,原则上,发包人的承诺或者新的要约应当以通知即明示的方式作出或者发出;例外情形下也可以通过发包人自身行为即意思实现的方式作出或者发出。可见“送审价”条款正是不作为默示视为意思表示的具体应用。值得注意的是《民法典》第140条中的“法律”应作狭义理解,仅限于全国人大或全国人大常委会制定的法律。因此,无论是《计价管理办法2001》亦或是“解释一第21条”均不属于上述狭义的“法律”范畴,当事人约定的“送审价”条款不能算作“有法律规定”的情形。


综上所述,“送审价”条款作为“将发包方的沉默推定为意思表示”的合法性基础只能来自于发承包双方事先的明确约定。


(二)“解释一第21条”的合理性探讨


工程竣工结算规则是建设工程发承包双方博弈的程序保障机制。“送审价”条款作为其中之一主要面临的问题在于:是否会导致发承包双方的竞争地位失衡?尤其在承包人对工程量“高估冒算”的前提下,是否会使其掌握过多主动权谋取超出实际工程量的不正当利益,从而导致违反公平原则?


对于上述问题的回答,或许从法经济学的角度出发考量发承包双方各自(包括给对方带来的)在工程竣工结算环节的行动逻辑、成本收益,我们会得到更为清晰的图景。


首先,在工程竣工结算时,对于发包人来讲,其最优的谋略选择是希望工程款支付能无限期地拖延下去直至诉讼时效的经过。但在双方明确约定“送审价”条款的情形下发包人的违约成本是高昂的。其一旦没有提出实质性异议,则面临着认可承包人的决算的风险。而其履约成本是在约定的期限内将承包人的竣工结算报告进行审核,提出自己的结算价款;或者就结算报告的结果、计价方式以及结算资料的真实性、完整性提出异议。发包方只要提出所谓的“实质性”异议即可导致审核期限延长将自身的利益合法地最大化。


而对承包人来讲,由于其已经完成了施工义务即支付了合同成本,其最优的谋略选择则是希望能够尽快地获得发包人的履约对价。承包人在提交了竣工结算报告和结算文件后发包方及时履行审核义务的则可以尽早确定工程最终付款金额并可以请求支付,进而承包商可以将材料商的款项、建筑工人的款项尽早支付并寻求下一个商机。而若发包人不及时履行审核义务则将造成承包人的资金占用,甚至承包新的工程的商机的流失以及由于款项不能及时支付,承包商要对材料商、工人工资的迟延支付承担违约责任。


综上所述,发包人的竣工结算审核履约成本相对固定,提出异议的履约成本则几乎为零,收益却能维护自己的利益甚至合法地扩大自己的利益。而其违约却造成承包人以及社会成本高昂。承包人只有通过公力救济的方式进行救济。发包人既然可以通过较低的履约成本促进合同的效率却无视合同的约定放任合同履行的社会成本增加这种过分的谋略行为明显应当得到遏制。因此敦促发包人及时履行审核义务有利于促进社会资源的配置降低交易的社会成本。

03

“送审价”条款裁判规则的梳理




虽然“送审价”条款在当事人事先有明确约定的情况下似乎在法理上并不存在障碍,并且也得到了司法解释和部门规章的认可。但司法实践中,多种多样的因素都会影响承包人据此向发包人主张工程款结算的成败。因此,本文对以“送审价”条款能否作为结算工程款依据的纠纷案例进行梳理,通过典型情形的分类以达到对裁判规则总结归纳的目的。


(一)须以施工合同合法有效为前提


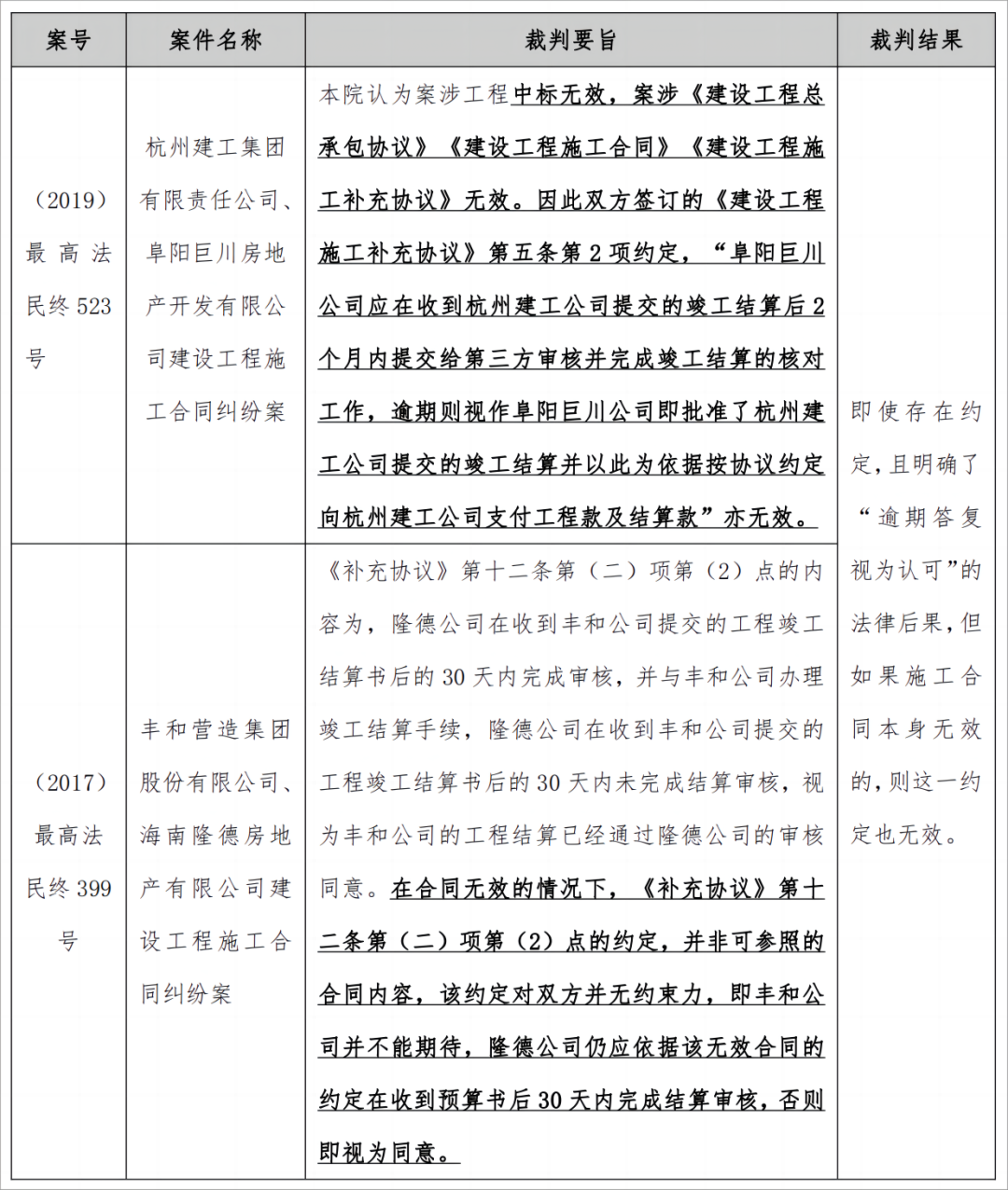
裁判规则:若合同无效,将导致“送审价”条款约定的法律后果对合同双方不具有约束力。


研究|建设工程施工合同中“送审价结算”条款的法律适用问题研究


通常来讲,合同无效时,除法律规定的争议解决条款具有独立的法律效力外,合同中其他条款应当归于无效。因此,上述裁判结果也仅遵循了这一规则。不过,在无效合同已经实际履行且工程质量合格情况下,根据《民法典》第七百九十三条第一款6的规定,承包人可以参照合同关于工程价款的约定主张折价补偿。实务中的争议焦点是:承包人可否参照合同中的“送审价”条款主张折价补偿?有裁判观点认为7,无效合同中承包人主张可参照合同的内容主要是指工程价款本身的计算方式及数额,“送审价”条款不属此等内容,承包人不能期待发包人仍应在该无效合同约定的期限内完成结算审核,因而该条款不应被参照适用。亦有观点认为8,基于工程质量优于合同效力的理念,“送审价”条款作为确定工程价款方法的约定,在合同无效时也可以参照适用。


笔者赞同第一种观点,《民法典》第七百九十三条第一款的规定应属于立法者在处理已实际履行的无效施工合同时因无法恢复原状而折价补偿承包人的替代之举。其中的“参照合同关于工程价款的约定”,仅应限缩理解为可直接作为折价补偿款数额计算方式。依照“送审价”条款进行结算,属于对发包人审核结算文件期限以及违约(违反期限约定)后果或责任的约定,在此不宜做扩大解释。


(二)须以当事人明确约定为前提


1. 须明确约定逾期不答复的法律后果


裁判规则:合同中未明确约定逾期不答复的后果,发包人逾期未对结算文件作出回复时,不能按照承包人提交的结算文件确定结算工程价款。


研究|建设工程施工合同中“送审价结算”条款的法律适用问题研究


2. 双方未明确约定答复期限的,应结合案件事实并参照行业习惯确定审核天数


研究|建设工程施工合同中“送审价结算”条款的法律适用问题研究


虽然上述案例中承认了未明确约定答复期限的“送审价”条款的效力。但在司法实践中亦有因此否认该条款效力的案例9。笔者认为在此情形下应确认该条款效力,理由如下:首先,对于未约定答复期限的“送审价”条款,如果不存在依法未生效、无效或者可撤销的情形,应认定其为有效;其次,发包人对承包人结算申请文件的审核程序是最终完成工程价款结算工作的必要前置程序,“送审价”条款中的发包人答复期限本质上属于合同履行期限内容的一部分。当合同履行期限没有约定或者约定不明时,应当首先援引《民法典》第五百一十条10的规定,遵循先由“当事人协议补充,不能达成补充协议的,按照合同相关条款或者交易习惯确定”的顺序确定发包人答复期限;仍不能确定的,则应继而适用《民法典》第五百一十一条第四项的规定,承包人可以随时要求发包人履行结算文件的审核义务,但是应当留给发包人必要的审核时间。


3. 须约定在施工合同专用条款中


裁判规则:建设工程施工合同专用条款中未明确约定“送审价”条款,承包人要求按照通用条款的约定进行工程结算的,不予支持。


研究|建设工程施工合同中“送审价结算”条款的法律适用问题研究


(三)当事人相关行为对“送审价”条款适用的影响


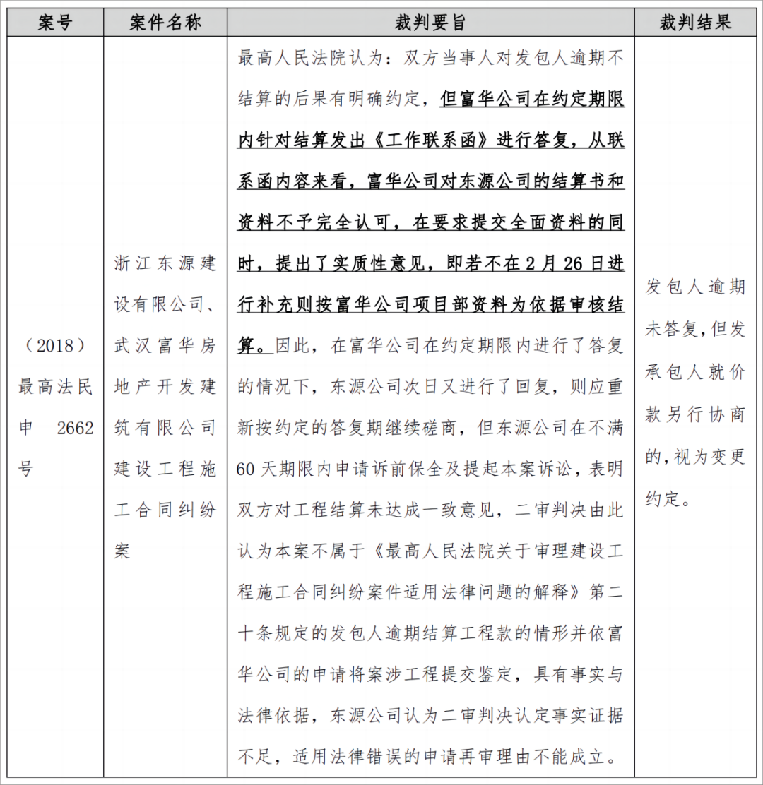
在司法实践中,尽管当事人之间存在“送审价”结算条款的明确约定,但是合同履行过程中,特别是条款约定的发包人审核期限届满后,当事人实施的相关行为可能影响该条款的适用,或者产生不同于该条款约定的法律效果。常见的情形有:(1)发包人逾期未答复,但发承包人就价款另行协商的;(2)发包人逾期未答复,但承包人参与发包人的审价工作或双方共同委托审价;(3)发包人逾期未答复,但双方均同意法院委托对工程造价进行评估


1. 发包人逾期未答复,但发承包人就价款另行协商的,视为变更约定


研究|建设工程施工合同中“送审价结算”条款的法律适用问题研究


2. 发包人逾期未答复,但承包人参与发包人的审价工作或双方共同委托审价的,视为变更约定


研究|建设工程施工合同中“送审价结算”条款的法律适用问题研究


3. 发包人逾期未答复,但双方均同意法院委托对工程造价进行评估的,视为变更约定


研究|建设工程施工合同中“送审价结算”条款的法律适用问题研究


(四)承包人须尽到合理的报送义务


1. 须提交完整的结算资料


研究|建设工程施工合同中“送审价结算”条款的法律适用问题研究


2. 结算资料应向具有接受权的人送达


研究|建设工程施工合同中“送审价结算”条款的法律适用问题研究

(五)总结


综上,根据对“送审价”结算条款的裁判规则梳理,我们可大致归纳总结出以下适用“送审价”结算条款的要件:


(1)合同有效,如合同本身无效,则双方约定的“送审价”条款并不属于“解释一第21条”所指的可以参照适用的条款,自无适用空间。


(2)合同中明确约定了“送审价”结算条款。在此要排除《示范文本》“通用条款”约定,而只有专用条款中对此明确约定才发生“送审价”条款所约定的效力。同时,如约定适用《计价管理办法》第16条、《工程价款结算暂行办法》中关于“送审价”结算的规定,并不能以此作为结算依据。


(3)承包人履行了合理的报送义务:具体包括结算材料完备、接收人具有接收权且签收手续完备。


(4)发包人逾期未就结算报告提出异议


(5)期限届满后,不存在当事人通过行为变更事先约定的情形

04

承包人提交的结算资料中主张的结算价款显著不合理的处理

(一)承包人主张的结算价款“显著不合理”的认定


鉴于绝大部分建设工程施工合同中承包人的履行结果均有实体工程存在,对照实体工程和施工图纸、工程变更单和合同约定,以及施工过程中对工程施工质量的跟踪检查和检验,可以大致预估出承包人施工的案涉工程通常合理的工程价款数额。工程价款的预估可以通过发包人和承包人举证、第三方鉴定等方式确定,承包人主张的结算价款超过正常预估价一定比例(比如30%),即可将承包人主张的结算价款初步评价为“显著不合理”。


笔者认为,在举证责任的分配上,在发包人提出承包人主张的结算价款“显著不合理”的抗辩后,发包人一方应进一步就案涉工程中承包人已施工完成内容的正常预估价进行举证或者申请鉴定。承包人一方则应就其主张的结算价款的合理性(包括未偏离正常预估价,或者虽偏离正常预估价但具有合理性)的有关事实进行举证。


(二)认定“显著不合理”后,不适用“送审价”条款的法律依据


在“浙江华匠建设有限公司、江西德逸建材市场经营管理有限公司建设工程施工合同纠纷案”11中,最高院认为:“华匠公司自行提交的结算报告包含的欠付工程款利息高达7645572元,且华匠公司将德逸公司未签章的部分工程联系单计入工程款总价。因此,原审法院对于华匠公司自行提交的结算报告不予采信而以征求过双方当事人意见的鹭洲造价公司出具的造价鉴定报告,作为认定工程价款依据并无不当。”但遗憾的是本案并未明确不适用“送审价”条款的法律依据。


笔者认为,《民法典》第一百五十九条12可能作为“送审价”条款依法有效但不被适用的法律依据。承包人以欺诈、胁迫或者其他不法方式不正当地促成发包人逾期答复的条件成就的,应视为发包人逾期答复的条件不成就。当其不能适用时,还可能适用《民法典》第一百三十二条13关于不得滥用民事权利的规定,以及《最高人民法院关于〈中华人民共和国民法典〉总则编若干问题的解释》第三条14的规定,最终认定不以承包人报送的结算资料作为结算工程款的依据。

05

风险防范建议

(一)合同订立阶段


第一,施工合同须为有效合同,须重点审查影响合同有效的因素,比如依法招采、取得相应资质、取得规划许可证等。


第二,在合同中明确约定“送审价”条款。具体建议在专用条款部分或以补充协议形式明确约定发包方的审核期限以及“逾期不答复”的法律后果,可参考“解释一第21条”的表述但不建议直接约定以规范性文件为准。


(二)合同结算阶段


确保竣工结算文件完整且准确提交发包人。其一是承包人提交的竣工结算文件要完整,尽量按照《建设项目工程结算编审规程》最新版本编制。结算资料一般包括工程竣工验收书、招投标文件、施工总分包合同、会议纪要、签证单、联系单以及决算书等相关材料。其二是要确保将结算文件按照适当的方式送交到具有接收权的发包人手中。具体可以采取公证送达的方式递交发包人或者按照事先约定递交给有权代表发包人签收的人员并加盖发包单位公章,但不可采取留置送达的方式。承包人应留存证据证明发包人有相应权限的人已收到上述结算文件,如邮寄信息、发包人签收证明、签收内容文件等。


(三)结算异议期届满阶段


第一,如已有合法约定,承包人应不要轻易与发包人发生新的法律行为。确定工程价款的方式有多种,诸如承包人与发包人协议结算、法院委托司法鉴定、共同委托第三方审计以及依据“送审价”条款主张工程款。上述几种方式具有天然的排斥关系,一旦启动任一方式能够确定工程款,如若未经对方同意或者法院准许,将不能再选择其他方式。因此,如若双方已存在符合“送审价”条款的约定,一旦发生诸如双方形成了结算汇总表、共同委托第三方审计并签章确认或者同意法院委托司法鉴定等任一情形,均属于双方以其行为变更了原施工合同中关于结算方式的约定,原约定即不再适用。


第二,双方约定的结算异议期届满后,承包人应积极主张“送审价”条款进行结算,及时发出以己方结算价为准支付工程价款的文件,要求其按照承包人结算资料及结算总造价进行结算,发包人逾期结算即认可承包人的送审结算。


注释:

1 见2007版《中华人民共和国标准施工招标文件》附的通用合条款3.3.2条、10.1条、12.3.2条、17.1.4条、17.6.2条、18.3.6条;2013版《建设工程工程量清单计价规范》11.3.1条、11.3.4条、11.3.5条、11.3.6条、11.4.4条、11.6.4条、13.1.2条、附录A2.3条;2017版《建设工程施工合同示范文本》10.4.2条、10.7.2条、11.1条、12.3.3条、12.3.4条、12.4.4条、12.4.6条、13.2.2条、13.3.1条、14.2条、14.4.2条。


2 《建筑工程施工发包与承包计价管理办法》(建设部令第107号),第16条规定:“发包方应当在收到竣工结算文件后的约定期限内予以答复。逾期未答复的,竣工结算文件视为已被认可。…发承包双方在合同中对上述事项的期限没有明确约定的,可认为其约定期限均为28日”。


3 《最高人民法院关于审理建设工程施工合同纠纷案件适用法律问题的解释》(法释〔2004〕14号,)中第20条规定:“当事人约定,发包人收到竣工结算文件后,在约定期限内不予答复,视为认可竣工结算文件的,按照约定处理。承包人请求按照竣工结算文件结算工程价款的,应予支持。”


4  董安生:《民事法律行为》p170,中国人民大学出版社 ,2002版。


5《中华人民共和国民法典》第四百八十条:承诺应当以通知的方式作出;但是根据交易习惯或者要约表明可以通过行为作出承诺的除外。


6 《中华人民共和国民法典》第七百九十三条规定:“建设工程施工合同无效,但是建设工程经验收合格的,可以参照合同关于工程价款的约定折价补偿承包人。

 建设工程施工合同无效,且建设工程经验收不合格的,按照以下情形处理:

(一)修复后的建设工程经验收合格的,发包人可以请求承包人承担修复费用;

(二)修复后的建设工程经验收不合格的,承包人无权请求参照合同关于工程价款的约定折价补偿。

发包人对因建设工程不合格造成的损失有过错的,应当承担相应的责任。”


7 参见最高人民法院(2017)最高法民终399号民事判决书。


8 参见最高人民法院(2021)最高法民申2174号民事判决书。


9 参见广东省高级人民法院(2010)粤高法民一终字第148号民事判决书。


10《中华人民共和国民法典》第五百一十条规定:“合同生效后,当事人就质量、价款或者报酬、履行地点等内容没有约定或者约定不明确的,可以协议补充;不能达成补充协议的,按照合同相关条款或者交易习惯确定。”


11 参见最高人民法院(2021)最高法民申1037号民事裁定书。


12《中华人民共和国民法典》第一百五十九条:附条件的民事法律行为,当事人为自己的利益不正当地阻止条件成就的,视为条件已经成就;不正当地促成条件成就的,视为条件不成就。


13《中华人民共和国民法典》第一百三十二条:民事主体不得滥用民事权利损害国家利益、社会公共利益或者他人合法权益。


14《最高人民法院关于<中华人民共和国民法典>总则编若干问题的解释》第三条:对于民法典第一百三十二条所称的滥用民事权利,人民法院可以根据权利行使的对象、目的、时间、方式、造成当事人之间利益失衡的程度等因素作出认定。行为人以损害国家利益、社会公共利益、他人合法权益为主要目的行使民事权利的,人民法院应当认定构成滥用民事权利。构成滥用民事权利的,人民法院应当认定该滥用行为不发生相应的法律效力。滥用民事权利造成损害的,依照民法典第七编等有关规定处理。


相关律师